Service & Warranty PlugIn
Bid farewell to cumbersome paper records and usher in a new era of intelligent service management.

In the highly competitive market for computer, phone, and appliance repair, accurate and efficient service management is key to earning customer trust and boosting business productivity. Manual record-keeping is not only time-consuming and labor-intensive but also highly susceptible to errors and omissions, which can lead to customer disputes and internal chaos.
We have designed a professional service management system to completely solve these pain points, making your repair business workflow-driven, digital, and automated.

Key Features & Benefits:
Detailed Service Note Management
From the moment you receive a customer's device, the system allows you to create a detailed electronic service note. Accurately record item details, problem descriptions, accessory checklists, and customer contact information. All data is centrally stored and instantly accessible, completely eliminating the risk of human error and data loss.
Intelligent Warranty and Maintenance Tracking
The system includes a powerful built-in warranty management module. You can easily enter manufacturer warranty details and extended warranty records, and automatically track expiration dates. Whether you're handling an in-warranty repair or providing extended services, everything is well-organized, helping you deliver a professional and seamless customer experience.
Automated Data Report Generation
Based on accurate digital data, the system can generate various reports in real time, including Subsidy Reports, Extended Warranty Reports, and more. You no longer need to manually compile data; you can stay on top of your business dynamics at all times and make informed decisions.
Comprehensive Business Management
Beyond the core repair process, the system integrates other functions such as accessory management, voucher maintenance, and sales target setting. This helps you achieve comprehensive digital operation of your business, making management more efficient and professional.
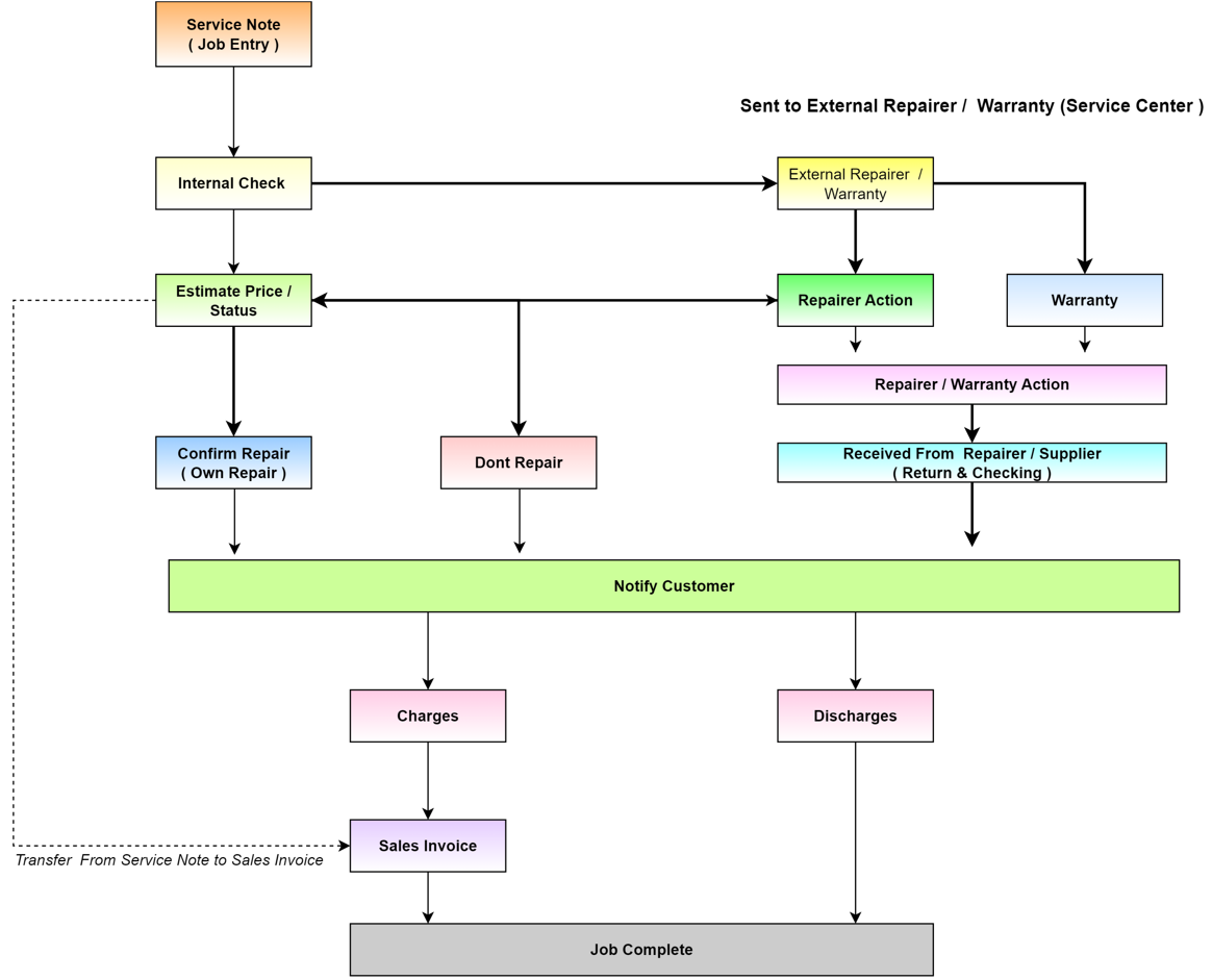
Service Note
The Service Note function is a comprehensive and highly efficient tool designed to help you effortlessly manage every customer's repair and warranty service. Through an intuitive interface, it digitizes the complex repair process, ensuring that every record is accurate and flawless.

Service Note Status

Service Note Template

Support Vourcher













