
Introduction to AutoCount
AutoCount Accounting is a powerful and reliable accounting software designed to help businesses manage their financial operations efficiently and accurately.
It simplifies accounting processes, improves financial visibility, and supports businesses in maintaining compliance with financial regulations.
Core Benefits
- Streamlined Processes - Simplifies daily accounting tasks and improves workflow efficiency.
- Regulatory Compliance - Helps businesses stay compliant with current financial and statutory requirements.
- Better Decision Making - Provides clear financial reports and insights for smarter business decisions.
- Scalable Solution - Suitable for SMEs and growing businesses, with features that support long-term business expansion.
- Program Customization - Flexible customization options to adapt the system according to your specific business processes and operational needs.

- Operation Module
- A simple and professional document workflow designed to help businesses manage daily operations more efficiently.
- The system supports Document Transfer and Partial Transfer, enabling seamless document conversion and complete document traceability to improve operational efficiency and management transparency.

- Interface Overview
The AutoCount management interface is built with a modern and user-friendly design, providing a clear and efficient environment for managing invoices and financial data while enhancing overall financial management efficiency.
Key Features
- Complete Document Management - Create, edit, preview, print, and manage document within a single centralized interface.
- Clear Data Visibility - Key information such as customer details, invoice amounts, outstanding balances, and transaction records are clearly displayed for quick reference.
- Smart Search & Sorting - Flexible search and sorting tools allow users to quickly locate the documents they need.
- Efficient Digital Workflow - Optimized invoicing processes reduce manual errors and improve operational efficiency.
- Modern Business Management - Centralized data and structured processes help businesses maintain a more transparent, efficient, and well-organized financial management system.

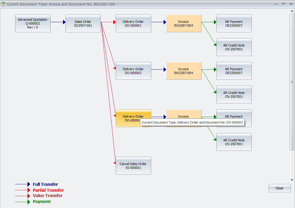
Document Flow Tracking
AutoCount Document Flow clearly maps the entire lifecycle of your transactions. By following the connecting arrows, users can instantly trace how documents move from one stage to another, ensuring full visibility and accurate tracking throughout the business process.

Reports
AutoCount provides over 700+ ready-to-use report formats that can be generated and printed instantly. These reports cover not only standard financial statements but also provide deeper insights into business performance.
The system can easily generate AR / AP - Statements, Aging Reports, GL - Profit & Loss, Trial Balance, and Balance Sheet, along with various operational and analytical reports to help businesses better understand their financial position and overall performance.
Customizable reporting is also supported, allowing businesses to tailor report formats and contents based on their specific management and operational needs.


Sales BI Dashboard
The Sales BI Dashboard converts your sales data into clear, real-time visual insights. With interactive charts and flexible drill-down filters, businesses can easily monitor sales performance, identify trends, and make faster, data-driven decisions to support business growth.

UDF / Formula Editor
AutoCount includes a built-in Formula Editor, allowing users to customize system logic without the need for external development. Businesses can define logic-based calculations using UDF (User Defined Fields) to automatically calculate and populate values in invoice columns, improving efficiency and flexibility in document processing.


Access Right Control
AutoCount Accounting provides a comprehensive Access Rights Control system that enables administrators to define detailed user and group permissions at the module, function, and transaction levels, ensuring secure and well-managed system access.

Manufacturing
AutoCount Accounting provides comprehensive features to support manufacturing operations, helping businesses manage production costs, materials, and inventory efficiently. The system enables better control over Bill of Materials (BOM), production processes, and costing, ensuring accurate tracking of raw materials, work-in-progress, and finished goods.
With integrated inventory and financial management, manufacturers can improve production planning, control costs, and gain clearer insights into overall operational performance.

Modules, Plug-Ins & API
AutoCount adopts a modular architecture, allowing businesses to activate only the features they need while maintaining the flexibility to expand as their operations grow.
The system includes core modules such as GL, AR, AP, Sales, Purchase, Stock, and Tax.
In addition, it provides advanced modules designed for various industry requirements, including Multi-Location, Project, Budgeting, Advanced Financial Reports, Advanced Multi-Currency, Intelligent Costing, and Consignment, enabling businesses to achieve more comprehensive and efficient financial and operational management.
The system also features powerful Plug-in extensibility and open API integration, allowing seamless connectivity with external applications and third-party systems. This enables greater system flexibility, data integration, and scalable business solutions to support continuous business growth.
Module Function List Product Edition Specification


Malaysia Tax Compliance & e-Invoicing
AutoCount supports global tax compliance and e-Invoicing requirements, while seamlessly integrating with Malaysia’s SST (Sales and Service Tax) and e-Invoice systems. It provides businesses with efficient and reliable tools for tax management and invoicing.
Whether your business operates in trading, services, manufacturing, or project-based industries, the system helps ensure accurate tax reporting and smooth e-Invoice processing.
By simplifying complex procedures, AutoCount enables businesses to maintain full compliance with regulatory requirements.

Global & Southeast Asia Tax Compliance Support
Singapore (IRAS) - Fully supports the requirements of the Inland Revenue Authority of Singapore (IRAS), enabling easy generation and submission of GST reports, and seamless integration with the InvoiceNow e-invoicing system.
Philippines (BIR) - Optimized for the Philippine market, ensuring accounting processes comply with the regulations of the Bureau of Internal Revenue (BIR).
Indonesia & Other Countries - Provides flexible tax configuration that can be adapted to country-specific tax regulations, including Indonesia and other markets, helping businesses maintain compliant and efficient cross-border operations


learn AutoCount Accounting in Just 60 minutes
All our user setup video guide materials has been broken down into digestible chunks and you can learn at your own pace. These videos contain everything you need to know to get started with AutoCount Accounting. Enjoy!







