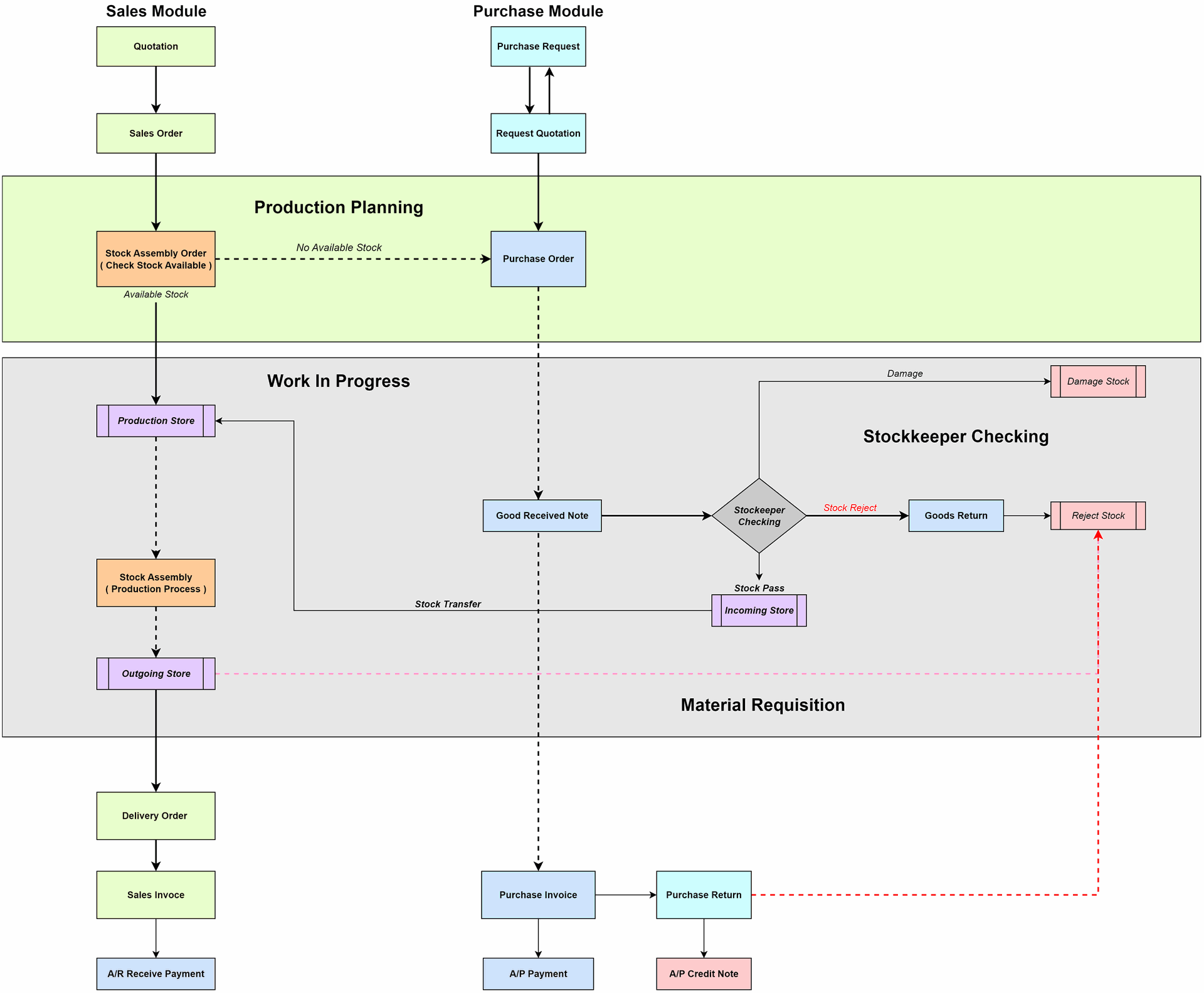
UK - Standard Manufacturing Process Flow
Planning By UK Software

Suggest Add On Module
- Stock Assembly Module
- Advanced Item Module
- Multi Location Module
- Complete Stock Module
General Scenario
- Quotation > Sales Order > Stock Assembly Order > Stock Assembly > Delivery Order > Sales Invoice
- Quotation > Sales Order > Stock Assembly Order > Purchase Order > Good Received Note > Stock Assembly
- Quotation > Sales Order > Stock Assembly > Delivery Order > Sales Invoice
Production Scenario
- Quotation > Sales Order > Stock Assembly Order > Purchase Order > Good Received Note > Stock Transfer > Stock Assembly > Assign Location ( Reject Stock / Damage Stock ) > Stock Transfer > Stock Issue
General Step
Stock Item Maintenance
- Stock > Item Maintenance > Stock Group / Stock Type > Assign Is RAW / Finish Goods
- Stock > Item BOM Maintenance > Assign Sub BOM Item